La stazione di I1EPJ
Un CW-keyer CMOS fatto in casa


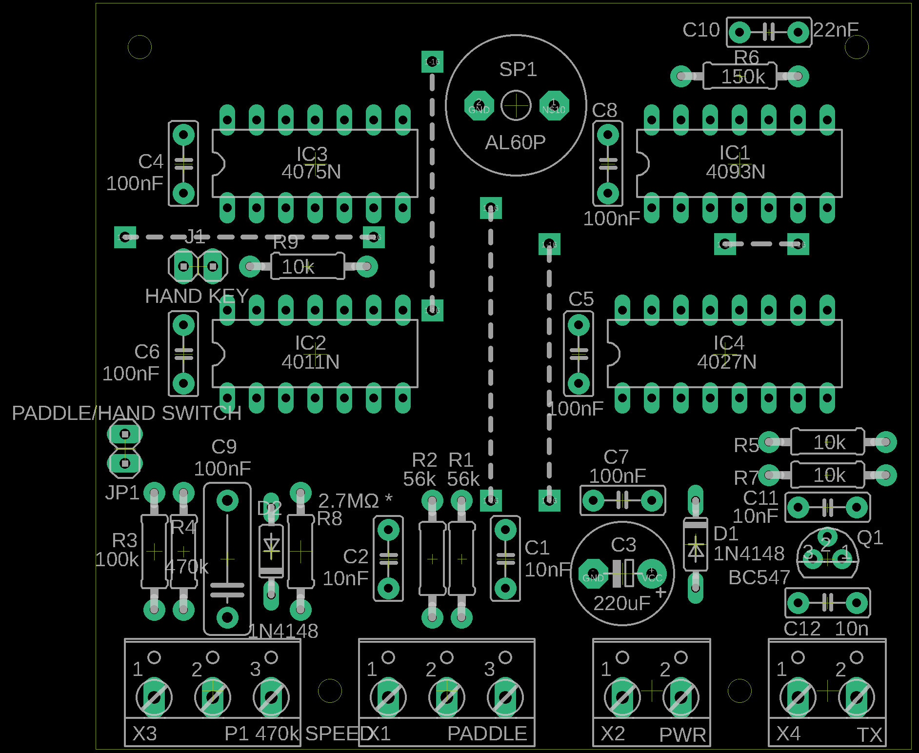
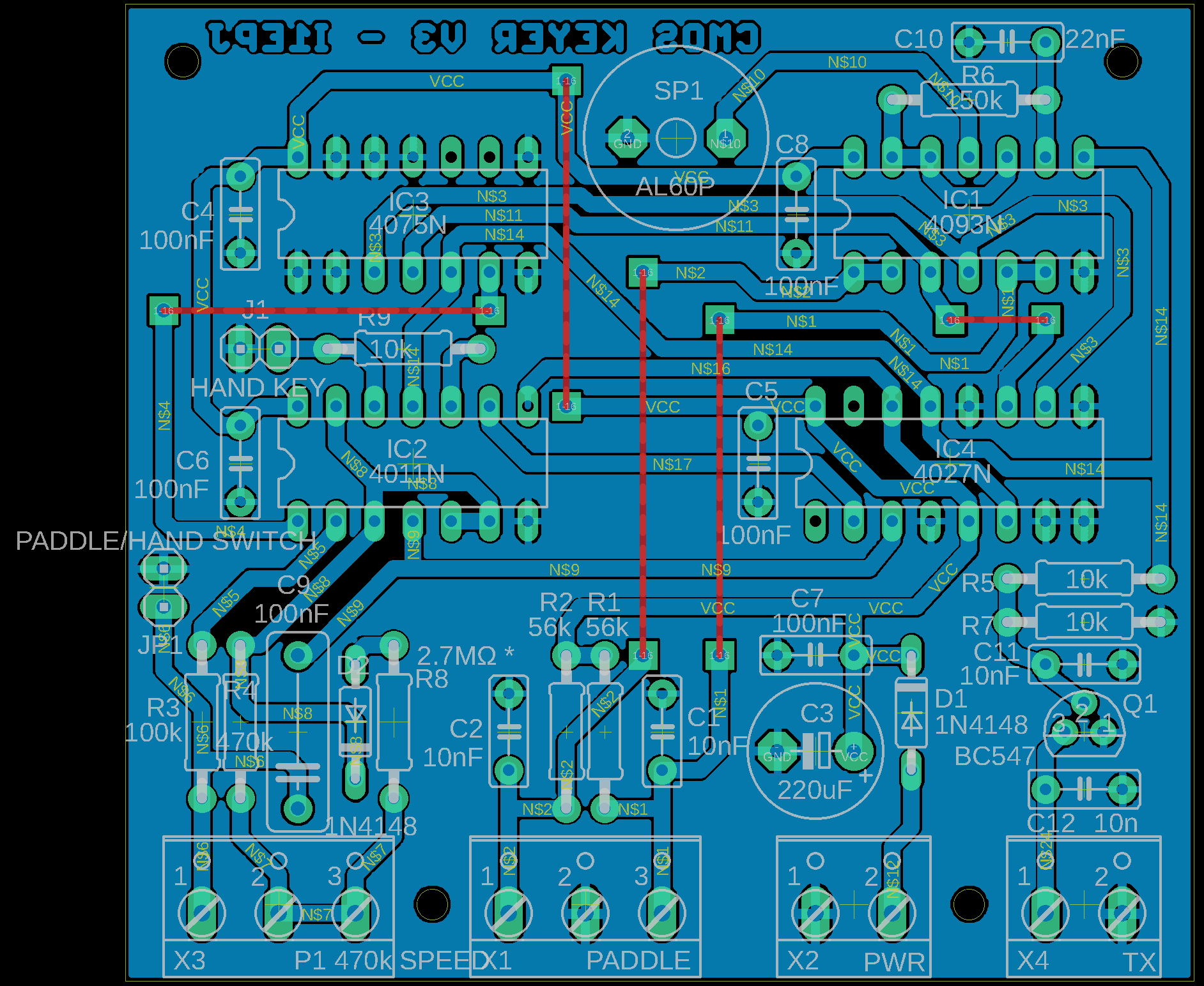
Si tratta di un semplice keyer jambic realizzato con una manciata di integrati CMOS secondo uno dei più diffusi schemi presenti in rete e modificato per utilizzare solo integrati e limitare al massimo la presenza di componenti discreti, aggiungendo inoltre il generatore del sidetone . Qui è possibile vedere lo schema della bestiola. Qui invece si può scaricare un file ZIP contenente schema e circuito stampato dello stesso in formato Eagle 9.X. La semplicità di tale keyer va un po' a discapito delle prestazioni (solo modo A ed ovviamente nessuna memoria) e della precisione delle temporizzazioni, come si può vedere nell'oscillogramma mostrato nella foto 1. Attualmente è stato sostituito dalla mia versione del keyer di K3NG basato su Arduino descritta qui ed è stato riciclato, alloggiato in una scatoletta più piccola, per comandare il Debeg 3120, finalmente funzionante anche in CW.

Poiché però non si è ancora trovato il modo di attivare il sidetone del Debeg, come descritto qui, si è rimaneggiato (leggi: papocchiato) il circuito in modo da attivare il sidetone interno al keyer anche utilizzando un tasto verticale. Le modifiche sono state realizzate tenendo conto soprattutto della loro semplicità, anche a scapito delle prestazioni, in modo da poterle realizzare sull'esemplare già costruito. Alla fine della fiera il tutto ha richiesto un resistore, un interruttore, qualche pezzo di filo e il taglio di una pista. Già che si stava a far modifiche, sono state incorporate anche quelle relative al tentativo di rendere il duty cycle dell'oscillatore più vicino al 50% (componenti richiesti: un resistore ed un diodo) e sono stati aggiornati schema e circuito stampato, ottenendo così la versione 3 del keyer, che si può scaricare qui in formato Eagle 9. Chi fosse solo curioso, ma non interessato, può vedere ai link che seguono schema, circuito stampato e disposizione componenti in formato PNG.


Foto 1. La lettera C trasmessa alla velocità (se non ho sbagliato i conti) di 25 WPM dal keyer in questione. Si nota innanzitutto che la durata di un punto è lievemente maggiore della durata dello spazio tra un simbolo e l'altro, mentre dovrebbero essere uguali, poi, osservando con più attenzione, si vede che anche il rapporto punto-linea non è proprio esattamente l'1:3 canonico (è più qualcosa tipo 1:2.8). Entrambi i difetti sono presumibilmente causati dal fatto che l'oscillatore che fa marciare tutta la baracca non dà in uscita un'onda perfettamente quadra (durata della parte alta 54% del periodo, durata di quella bassa solo il 46%). Dubito che qualcuno, ad orecchio, riesca a cogliere la differenza, ma tant'è. Quando il Beppe avrà veramente poco da fare, proverà a pilotare il tutto con una bella onda veramente quadra e, se i difetti in tal modo dovessero sparire, a rimaneggiare tale oscillatore per convincerlo a dare in uscita un bel duty cycle del 50%.

Qualche tempo dopo, approfittando di un attacco di grave poltroneria, il Beppe ha fatto l'esperimento in questione e la sua supposizione ne è uscita confermata, come si può vedere qui. Si noti come ora la durata di un punto sia uguale a quella della pausa tra un simbolo e l'altro e come la durata della linea (7.5 divisioni) sia esattamente il triplo di quella di un punto (2.5 divisioni). Il tutto semplicemente pilotando l'accrocchio con una bella onda quadra con duty cycle del 50%. Per avvicinare al 50% il duty cycle dell'oscillatore presente sul keyer, una soluzione "quick and dirty" è quella di porre in parallelo a R4 (470kΩ) un resistore con in serie un diodo (1N4148 o simili) col catodo collegato al pin 5 di IC2B, come mostrato qui. Il valore del resistore (R8 nello schemino di cui al link precedente) è da decidere sperimentalmente scegliendo tra 2.2 MΩ, 2.7 MΩ e 3.3 MΩ quella che dà i migliori risultati. Non è una soluzione perfetta, perché così il duty cycle viene a dipendere anche dalla posizione del potenziometro che regola la velocità, ma la variazione da un estremo all'altro della sua corsa è contenuta in pochi percento (tipo da 48% a 52%). Resta da stabilire se valga proprio la pena di sbattersi per tutto ciò. Detto cinematograficamente, "Per qualche percento in più".

Foto 2. Il keyer nel suo nuovo contenitore appoggiato sopra e collegato al Debeg 3120, in compagnia di un ROSmetro/wattmetro HOXIN RW-20 e di una paddle Begali.

Foto 3. L'esemplare di scorta del keyer in questione, costruito sul solito circuito stampato realizzato con la milling machine disponibile a scuola. Questo in particolare è stato realizzato come singola faccia con alcuni ponticelli, in quanto, anche se la millling machine gestisce senza problemi i C.S. a doppia faccia, non valeva la pena di realizzarlo in tal modo solo per fare una mezza dozzina scarsa di piste dal lato componenti, dovendo poi comunque saldare un pezzo di filo nelle vie, o, volendo proprio essere eleganti, inserire in esse i tubicini metallici (la metallizzazione dei poveri...) forniti assieme alla milling machine, che sarebbero stati comunque da saldare.

Foto 4. Se non l'avete mai visto prima, qui potete vedere come viene un circuito stampato fatto con una milling machine. Lo stampato viene prima forato, poi le piste vengono scontornate con una fresetta dal lato saldature ed eventuamente dal lato componenti se lo stampato è a doppia faccia, poi con una fresa da taglio viene anche ritagliato. Le milling machine previste espressamente per realizzare circuiti stampati (e non le stampanti 3D riciclate per tale scopo), o meglio, i programmi di comando forniti assieme alle stesse, accettano in ingresso gli stessi file Gerber (piste) ed Excellon (foratura) che si fornirebbero a qualsiasi ditta che realizzi industrialmente circuiti stampati e che qualsiasi programma di CAD elettronico è in grado di generare. Per non consumare inutilmente la fresa che scontorna le piste, è meglio lasciare altrove il rame continuo, quindi tanto vale utilizzarlo per realizzare un bel piano di massa. Non essendo presente il solder resist, se non si fanno saldature come Dio comanda, è estremamente facile fare ponticelli fra piazzole e piste vicine o fra piazzole e massa. Come dice il Poeta, "qui si parrà la tua nobilitate".

Foto 5. Il keyer V3 (leggi: autopapocchiato) appoggiato, come al solito, sopra al Debeg 3120. Come si vede, rispetto alla foto 2, sul pannello frontale è spuntato un interruttore (ed un paio di scritte) in più, per selezionare se il comando avviene tramite la paddle o tramite il tasto verticale. In effetti l'interruttore non sarebbe stato indispensabile, ma collegando solo il tasto sarebbero state presenti interferenze tra il segnale dell'oscillatore e quello del tasto, che sono collegati ai due input della stessa porta (IC2D sullo schema). Era possibile minimizzarne l'effetto regolando il keyer alla massima velocità quando si intendeva usare il tasto verticale, ma in questo modo la cosa non risulta necessaria e lo si può lasciare regolato alla velocità preferita. Il tutto al prezzo di un interruttore e un paio di fili in più.

Cliccare sulle foto per una versione a più alta risoluzione